SICLIMAT X

This section provides background information on integrating and configuring Desigo CC with SICLIMAT X. For related procedures, see the step-by-step sections on integration, libraries and migration.

The management platform supports SICLIMAT-engineered Simatic S7 PLC. SICLIMAT X is a building automation system, comprising the management station and the integrated Engineering Manager tool.

 

SICLIMAT X Introduction

Compatibility

Compatibility List (V2.1)

Topic

Description

Version

Supported

SICLIMAT X-OS

Management station

4.1

Yes

>4.1

No

SICLIMAT X Engineering Manager

Engineering tool
(part of SICLIMAT X-OS)

4.1

Yes

>4.1

No

Simatic S7-300/400

Programmable logic controller (PLC), communication link via Ethernet CP or PNIO interface

Any

Yes

S5 Link

SICLIMAT Gateway to connect S5, Compas or LS300 process controller

any

No

S7 Industrial Ethernet

Siemens S7 communication protocol (ISO on TCP); communication link via network adapter or Ethernet CP

N/A

Yes

PROFINET

Process Field Network protocol; communication link via network adapter or Ethernet CP

Any

No

PROFIBUS DP

Process Field Bus for Decentralized Peripherals protocol; communication link via PROFIBUS CP

Any

No

Supported SICLIMAT X Function Blocks

The classical S7 data model essentially represents the data structures of the different primitive data types (Real, Integer, Boolean, and so on) that are aggregated to form compound functional blocks in SICLIMAT X. These function blocks are optimized for Building Automation and Room applications. For example, a measurement compound is composed of elements to indicate the present value, warning and alarm limits, Out of Service state, and so on.

Supported Function Blocks

Unsupported Function Blocks

(Not yet supported due to missing rescaling function).

Supported SICLIMAT X Graphic Symbols

The SICLIMAT X Graphic Symbols library (previously called Typicals), provided by Headquarter, is fully supported. The system provides 2D libraries for:

In addition, several new graphic templates are provided for:

Licensing

In addition to the basic set of license features, and any other required license features (such as clients and options), sufficient S7 device connection and data point licenses must be activated to run the system.

S7 Device Connection Licenses

Each connected Simatic S7 consumes a S7 device connection license (sbt_gms_add_S7_connections). By installing the Simatic S7 extension module, eight S7 device connection licenses are released to be used in the whole system. To connect more than eight S7 devices to the management platform, additional license packages (56 S7 device connections) per Server or FEP are required.

Data point licenses

Migrated SICLIMAT data points consume Building Automation data points (sbt_gms_add_ba_dp). Physical I/O data points count one license point, while room applications count three points.

Count of Licensed Data Points

Topic

Data Point Type

Weight

Primary

  • Analog Input (Measured values)
  • Analog Output (Control command values)
  • Binary Input (Monitored values)
  • Binary Output (Command values)
  • Plant Control Command
  • MultiState Input (MultiState Monitored values)
  • MultiState Output (MultiState Command values, Plant control Commands)
  • Counter (Counter values)

One point

Room

Desigo RX room applications

Three points

SICLIMAT X Workspace

The Workspace provides information on the UI components for creating drivers, networks, device connections, and so on.

S7 Driver Workspace

The details of the S7 Driver display in the Object Configurator tab.

S7 Toolbar

Icon

Name

Description

Delete object

Deletes the S7 driver. You must not delete the driver if it is monitoring a network.

S7 Network Workspace

The S7 network workspace allows you to configure the network settings such as associating the S7 driver to the network and saving the association. The properties associated with the selected network display in the Operation tab or Extended Operation tab. You can also change the value of the poll interval. By default, this value is set to 0 ms. In order to delete the network, you must click Delete that displays in the toolbar in the Object Configurator tab.

You can associate the driver to the network by selecting the driver from the Monitored by driver drop-down list.

Siclimat X Importer Workspace

The Siclimat X Importer allows you to manage the import of field data (engineering objects) described in the XML file. You can import the field data (engineering objects) described in configuration file (XML file) from the Siclimat X device importer workspace.

Import Fields

Item

Description

Browse

Displays the Open dialog box and allows you to select a file to import. The path of the selected file appears in the field.

Source Items

Displays a preview of all the objects available in the selected xml file. These objects are identified by the following:

  • ID
  • Name
  • Instances

Imported Items

Displays a preview of all the objects selected for import. These objects are identified by the following:

  • ID
  • Name
  • Instances
  • State - (Displays the status of import. The values displayed include, in progress, imported, or failed.)

NOTE:
By default, this section is empty. You can move the items from Source Items to Imported Items or vice versa by double-clicking a single item, or using the arrow buttons. These buttons provide tooltips that enable you to perform the desired action.

Search

Allows you to apply a search filter to the content that displays in the Source Items or Imported Items list.

Delete unselected items from views

Allows you to specify whether or not, during the import, all items available in the views, but not present in the file to import, must be deleted. If you check this option, any items relevant to the objects are also deleted (text groups included).

Import

Starts the import process.

NOTE:
This button is only available if the Imported Items list is not empty.

Cancel

Aborts the import process.

NOTE:
This button is only available during the import process.

Analysis Log

Displays the Preimport File Log dialog box with the errors encountered during pre-processing phase of the csv file.

NOTE:
This button is only available after the processing of the xml file is complete.

Import Log

Displays the Import File Log dialog box with the details of the import process.

NOTE:
This button is only available after the import procedure is complete.

Device Information Expander

This expander displays the S7 device data settings. You can view the device instance (Numeric ID of the S7 device) and device name and modify the other parameters.

Item

Description

Device instance

Instance of the S7 device

Device name

Name of the imported S7 device

S7 type

Type of the S7 CPU.

Device description

Description of the S7 device

Connection type

ConnectionType of the S7 device.
NOTE: The Named connection (NC) type is not used in SICLIMAT X.

S7 access point

Name of the access point of the S7 device. The value must always be S7ONLINE.

IP Address

IP address of the PLC used to establish a connection to a PLC

Rack

Number of the rack on which the S7 CPU resides.

Slot

Number of the slot on which the S7 CPU resides.
NOTE: The default Slot number is 2. This must be changed to S7-400.

Time Sync Information Expander

The Time Sync Information expander allows you to specify the following parameters:

Item

Description

Time sync mode

The Time sync mode determines if and how the current time on the PLC will be accessed and/or modified. It can have the following values:
- Ignore: The time on the PLC is neither read nor written.
- Master: The time on the PLC is changed to the current management platform server date and time.
- Slave: The current time is read from the PLC in the configured interval (Time Sync Interval).

Time sync interval

Determines how often the current time is read from the PLC or written to the PLC.

SICLIMAT X Migration Process

The migration process allows transferring the SICLIMAT X-OS environment, step-by-step, to the system.

You can freely choose to migrate from one to all of the Simatic S7 devices of one X-OS or several X-OS systems in one step. During the migration process, appropriate tools can support, for example, the transfer of data point information and structures as well as scheduling data, graphics and scriptings.

The maximum size of the system that can be migrated depends on the number of data points to be migrated, the installed Automation level base, the designed system topology and the hardware in use.

Only systems with Simatic S7 can be directly migrated. The Simatic S5 PLCs (or other legacy process controllers) first must be migrated to Simatic S7. It makes more sense that SICLIMAT X-OS migrates to the system server all at once, because this minimizes any additional maintenance effort. If for some reasons this is not possible, FEPs can also replace the X-OS.

The size of the component system can be calculated by the accumulated total number of configured data points and process devices in the SICLIMAT X-OS management stations. The necessary information can be obtained from the System Info Files (SIX info). The following values are important for calculating the sum:

System Architectures

Single Server

Typical Use Cases

Single Server and Multiple FEPs

 

Typical Use Cases

Software Options

The following matrix describes the licensed features of the legacy system SICLIMAT X-OS and indicates the equivalent management platform licenses.

Licensed Software Options (V2.1) Comparability

Software Option

SICLIMAT X-OS

Management Platform

Server

1..n X-OS Base software

SIX Info: Grund-Software

1 Server Base feature set

License: sbt_gms_fset_base

Clients

Variants:

  • X-Terminal
  • Remote Desktop software (Hummingbird Exceed)
  • Web Client (Oracle Global Desktop)

SIX Info: Bedienplatz

Variants:

  • Installed Client
  • Windows App Client
  • Web Client

The most appropriate variant has to be elaborated case by case.

License: sbt_gms_add_client

S7 connections

S7 base connectivity for X-OS

SIX Info: S7-Anbindung

S7 base connectivity up to eight S7 connections possible with Simatic S7 extension module installation

PLC connections

PLC connectivity

SIX Info: S7-Anbindung

56 additional S7 connections for Server or FEP

License: sbt_gms_add_S7_connections

Data points

Packages of 1000 licensed data points (all function blocks)

SIX Info: Anzahl Datenpunkte [1000*]

Multiple packages of licensed Building Automation data points (physical I/Os)

License: sbt_gms_add_ba_dp

PLC Programming

Engineering Tool

SIX Info: AS-Projektierung

Not applicable

Graphics Editor

Graphical Editor Application

SIX Info: Anlagenbildeditor

Graphics Editor application

License: sbt_gms_opt_graph_ed

Program Logic

TECLA Script Editor Application

SIX Info: Schaltprogrammeditor

Macros and Reactions applications

Scripting not yet available

License: sbt_gms_opt_reactionProc

Trends Archiving

Multiple packages of licensed trend series archives

SIX Info: Trend; Anzahl Trendarchive;

Zaehlwertarchivierung

Trend series are stored in Microsoft SQL database as part of the standard feature set

Archiving not yet available

Alarm Notification

Event routing as internal email

SIX Info: E-Mail

Notification application (email, SMS and paging services)

License: sbt_gms_opt_notification

Other Applications

Peak-Demand-Limiting application
SIX Info: Energiebegrenzung

Excel-based calculation tool
SIX Info: Online-Tabellenkalkulation

Bar, pie, and trend chart tool
SIX Info: Visualisierungskomponenten

Infobroker for Client license sharing
SIX Info: Terminalserver

Not applicable

Alternative solutions have to be elaborated case by case.

S5-Link

Southbound gateway for legacy subsystems

SIX Info: BS760-Anbindung; GMA-Kopplung; RX-Anbindung; TEC-Anbindung

Not applicable

Alternative solutions have to be elaborated case by case.

OPC Client

OPC DA Client with packages of 1000 licensed items

SIX Info: OPC-Client(#Items PccId)

OPC DA Client with multiple packages of licensed SCADA tags

License: sbt_gms_add_scada_tag

Data Interface

Northbound interface to read/write values, commonly used with third-party OPC DA Server

SIX Info: SQL-Online-Interface; Standardschnittstelle

OPC DA Server

License: sbt_gms_opt_opc_server

Event Interface

Northbound interface to export event information to a file.

SIX Info: Ereignis-Schnittstelle

As alternative solution, either the Report and the Reactions application, or the Event Web services can be used.

Trend Data Interface

Northbound interface to export live data information to a file.

SIX Info: Prozessdatensammler

As alternative solution, the Historical Data Web services can be used to export data to the Advantage Navigator (EMC).

Other Solutions

Customer-specific solutions

SIX Info: Anschluss FunkServer

SIX Info: Betreiber-Störmeldesystem

SIX Info: ELA-TV Steuerung

SIX Info: Sprachspeicher Steuerung

Not applicable

Alternative solutions have to be elaborated case by case.

Migration Tools

SICLIMAT Engineering Data Conversion Tool

The Migration Service Pack SP501 provides a tool to convert the legacy system configuration of data points, hierarchies, alarms, scriptings, and graphic symbol (Typicals) references to the new management platform. Customized SICLIMAT Alarm Classes can be mapped to the new management station event categories.

SICLIMAT Schedule Data Conversion Tool

The Migration Service Pack SP501 provides a tool to convert the legacy system Scheduler data (such as daily, weekday, weekly, exception and one-time schedules) to the new management station schedule and calendar application.

SICLIMAT Scheduler Application

The system provides a specific application to support SICLIMAT X Scheduler objects (such as SICLIMAT AS and SICLIMAT OS). The new management station can also load and process schedule program data to Simatic S7.

Engineering Tool

SICLIMAT X-OS is the engineering tool used for SICLIMAT program changes. Additional PLC connections and runtime licenses must be purchased.

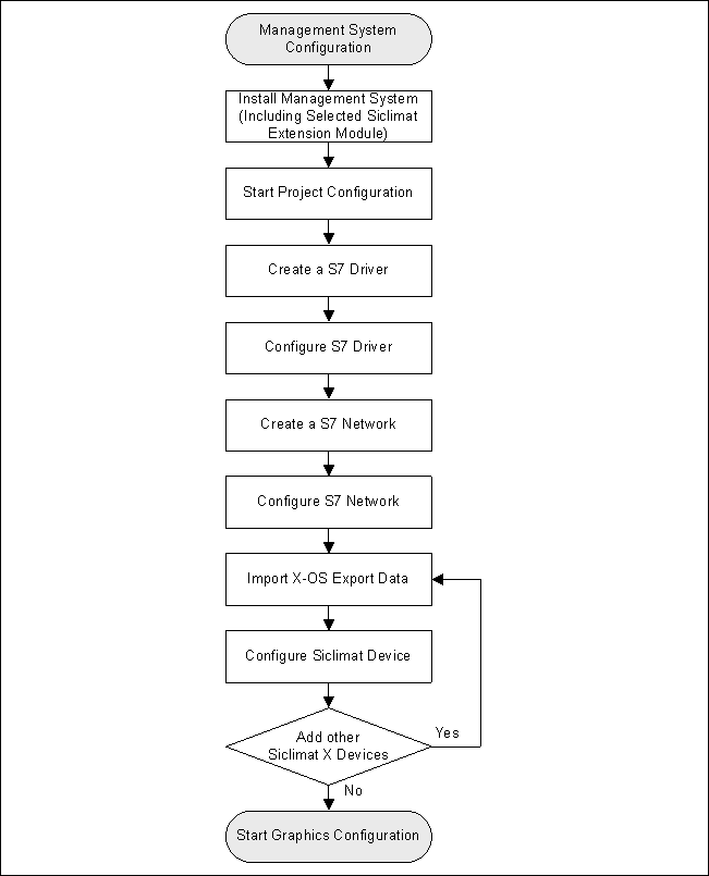
SICLIMAT X Integration Workflow

The SICLIMAT X integration workflow includes the following steps:

Siclimat X Integration Workflow
Siclimat X Integration Workflow

Initial Steps

Siclimat X Integration Workflow - Initial Steps
Siclimat X Integration Workflow - Initial Steps

Extended Workflow

Siclimat X Integration Workflow - Extension
Siclimat X Integration Workflow - Extension

SICLIMAT X Migration to the System

Only SICLIMAT X OS V4.1 or higher connected to S7 PLC can be migrated.

The migration must be performed offline because of possible data interruptions.

The conversion of project-specific graphic symbols (typicals) must be handled by the engineer.

How are SICLIMAT X Graphics Converted to Desigo CC Graphics?

This is a SICLIMAT X graphic before the migration to Desigo CC:

This is the same graphic after migration to Desigo CC:

SICLIMAT X graphics are drawn in multiple layers that include all static elements, such as lines, text, rectangles. You can choose if an element is in the foreground or background.

SICLIMAT X data points become positioned symbols with dynamic information (Technical Designation or User Designation).

SICLIMAT X buttons of the widget type are converted to plain text on the graphic. You must post-engineer the widget command using Desigo CC concepts and functionality.

SICLIMAT X buttons of the control type are converted to positioned graphic link buttons.

SICLIMAT X APIC attributes are displayed in the contextual pane.

SICLIMAT X basic shapes (line, lines, circle, ellipse, arc, rectangle, B-spline, spoly, polygon) are replaced with Desigo CC shapes. For example, the figure on the left shows a polygon in SICLIMAT X and the figure on the right shows the migrated polygon in Desigo CC:

Desigo CC shows symbols as groups of basic shapes. For example, a migrated fan symbol will look like two lines and a circle with no graphic animation. Desigo CC checks if elements have a dynamic reference. If elements nearby represent the same symbol, then only one symbol is placed on the start position of the element. For example, the two lines and the circle, which represent a fan in SICLIMAT X (1), are replaced with a fan symbol in Desigo CC (2):

Standard Graphics

SICLIMAT X standard graphics are automatically mapped to Desigo CC graphics. For example, MW_AT_AF is a standard graphic.

The MW_AT_AF standard graphic is mapped to a Desigo CC function.

 

The function is mapped to a Desigo CC symbol.

Custom Graphics

SICLIMAT X custom graphics are not automatically mapped to Desigo CC graphics. You must map the custom graphics to Desigo CC graphics before you migrate the SICLIMAT X graphics to Desigo CC.

SICLIMAT X Migration Workflow

Preconditions

Migration Workflow

SICLIMAT X Library

The SICLIMAT X library comes with the installation of its extension module and is available under the following path:
System Settings > Libraries > L1-Headquarter > BA > Device > SICLIMAT X > Import Rules.

It contains the default set of data type definitions, including Object Models, Import Rules, and Text Groups supported by the current version of the management platform.

Object Models

The SICLIMAT X Object Models are imported in the Object Models folder of the SICLIMAT X library.

The SICLIMAT X Object Models include the SICLIMAT X Data Point Types (DPTs) that can be used in the SICLIMAT X configuration XML file to import.

The SICLIMAT X Data Model for the current version includes any required Data Types (network, driver, and device instances) and all the basic Data Point Types (SICLIMAT X items).

Object Models and Properties

ObjectModelName

Original Property Name

Shadow Property Name

PropertyDescription

Input Format

GMS_Siclimat_OPT_SCHALT_1

Zeitpunkt_HHMM

Zeitpunkt_HHMM_Shadow

Point Of Time HHMM

HH:MM

GMS_Siclimat_OPT_SCHALT_1

Zeitpunkt_Tag

Zeitpunkt_Tag_Shadow

Point Of Time Day

Decimal

GMS_Siclimat_OPT_SCHALT_1

Zeitpunkt_Monat

Zeitpunkt_Monat_Shadow

Point Of Time Month

Decimal

GMS_Siclimat_OPT_STELL_1

Zeitpunkt_HHMM

Zeitpunkt_HHMM_Shadow

Point Of Time HHMM

HH:MM

GMS_Siclimat_OPT_STELL_1

Zeitpunkt_Tag

Zeitpunkt_Tag_Shadow

Point Of Time Day

Decimal

GMS_Siclimat_OPT_STELL_1

Zeitpunkt_Monat

Zeitpunkt_Monat_Shadow

Point Of Time Month

Decimal

GMS_Siclimat_HZO_1

TA1_Aufheizzeit1

TA1_Aufheizzeit1_Shadow

TOa1 Heating-up Time 1

HH:MM

GMS_Siclimat_HZO_1

TA1_Aufheizzeit2

TA1_Aufheizzeit2_Shadow

TOa1 Heating-up Time 2

HH:MM

GMS_Siclimat_HZO_1

TA2_Aufheizzeit1

TA2_Aufheizzeit1_Shadow

TOa2 Heating-up Time 1

HH:MM

GMS_Siclimat_HZO_1

TA2_Aufheizzeit2

TA2_Aufheizzeit2_Shadow

TOa2 Heating-up Time 2

HH:MM

GMS_Siclimat_HZO_1

TA3_Aufheizzeit1

TA3_Aufheizzeit1_Shadow

TOa3 Heating-up Time 1

HH:MM

GMS_Siclimat_HZO_1

TA3_Aufheizzeit2

TA3_Aufheizzeit2_Shadow

TOa3 Heating-up Time 2

HH:MM

GMS_Siclimat_HZO_1

Schutzzeit_Aufheizen

Schutzzeit_Aufheizen_Shadow

Heating-up Protection time

HH:MM

GMS_Siclimat_HZO_1

Naechst_Schaltp_HHMM

Naechst_Schaltp_HHMM_Shadow

Next Switching Point HHMM

HH:MM

GMS_Siclimat_HZO_1

Nutzungsbeginn_HHMM

Nutzungsbeginn_HHMM_Shadow

Usage Start Time HHMM

HH:MM

GMS_Siclimat_HZO_1

Aufheizbeginn_HHMM

Aufheizbeginn_HHMM_Shadow

Heating-up Start HHMM

HH:MM

GMS_Siclimat_HZO_1

StzbetrBeginn_HHMM

StzbetrBeginn_HHMM_Shadow

Sustained Mode Start HHMM

HH:MM

GMS_Siclimat_HZO_1

Naechst_Schaltp_Tag

Naechst_Schaltp_Tag_Shadow

Next Switching Point Day

Decimal

GMS_Siclimat_HZO_1

Naechst_Schaltp_Monat

Naechst_Schaltp_Monat_Shadow

Next Switching Point Month

Decimal

GMS_Siclimat_LZO_1

TA1_Abkuehlzeit1

TA1_Abkuehlzeit1_Shadow

TOa1 Cool-down Time 1

HH:MM

GMS_Siclimat_LZO_1

TA1_Abkuehlzeit2

TA1_Abkuehlzeit2_Shadow

TOa1 Cool-down Time 2

HH:MM

GMS_Siclimat_LZO_1

TA1_Aufheizzeit1

TA1_Aufheizzeit1_Shadow

TOa1 Heating-up Time 1

HH:MM

GMS_Siclimat_LZO_1

TA1_Aufheizzeit2

TA1_Aufheizzeit2_Shadow

TOa1 Heating-up Time 2

HH:MM

GMS_Siclimat_LZO_1

TA2_Aufheizzeit1

TA2_Aufheizzeit1_Shadow

TOa2 Heating-up Time 1

HH:MM

GMS_Siclimat_LZO_1

TA2_Aufheizzeit2

TA2_Aufheizzeit2_Shadow

TOa2 Heating-up Time 2

HH:MM

GMS_Siclimat_LZO_1

TA3_Aufheizzeit1

TA3_Aufheizzeit1_Shadow

TOa3 Heating-up Time 1

HH:MM

GMS_Siclimat_LZO_1

TA3_Aufheizzeit2

TA3_Aufheizzeit2_Shadow

TOa3 Heating-up Time 2

HH:MM

GMS_Siclimat_LZO_1

Aufheizbeginn_HHMM

Aufheizbeginn_HHMM_Shadow

Heating-up Start HHMM

HH:MM

GMS_Siclimat_LZO_1

Stuetzbeg_LHZO_HHMM

Stuetzbeg_LHZO_HHMM_Shadow

Sustained Mode AHU-Heating HHMM

HH:MM

GMS_Siclimat_LZO_1

Abkuehlbeginn_HHMM

Abkuehlbeginn_HHMM_Shadow

Start Cooling HHMM

HH:MM

GMS_Siclimat_LZO_1

Stuetzbeg_LKZO_HHMM

Stuetzbeg_LKZO_HHMM_Shadow

Sustained Mode AHU-Cooling HHMM

HH:MM

GMS_Siclimat_LZO_1

Naechst_Schaltp_HHMM

Naechst_Schaltp_HHMM_Shadow

Next Switching Point HHMM

HH:MM

GMS_Siclimat_LZO_1

Naechst_Schaltp_Tag

Naechst_Schaltp_Tag_Shadow

Next Switching Point Day

Decimal

GMS_Siclimat_LZO_1

Naechst_Schaltp_Monat

Naechst_Schaltp_Monat_Shadow

Next Switching Point Month

Decimal

GMS_Siclimat_3P_SB01_1
GMS_Siclimat_3P_SB01_BZ_1
GMS_Siclimat_3P_SB03_1
GMS_Siclimat_3P_SB03_BZ_1
GMS_Siclimat_ANLAGE_SB01_1
GMS_Siclimat_ANLAGE_SB03_1
GMS_Siclimat_LEUCHTE_1
GMS_Siclimat_SB01_1
GMS_Siclimat_SB01_SICH_1
GMS_Siclimat_SB01_UST1_1
GMS_Siclimat_SB03_1
GMS_Siclimat_SB03_GEREG_1
GMS_Siclimat_SB03_MOTOR_1
GMS_Siclimat_SB03_REG_MOTOR_1

Iststufe

IststufeEnum

Present Command 2

GmsEnum

NOTE1: The shadow properties of the SICLIMAT X object models display in the Extended Operation pane instead of the original properties. If the original properties are referenced in any graphics, you need to manually replace the original properties with the shadow properties.

NOTE2: The Iststufe property is of GmsBitString type which cannot be displayed in TrendView properly. The shadow property IststufeEnum is introduced which will be auto updated with corresponding value when the value in Iststufe changes.

Text Groups

The SICLIMAT X Text Groups are part of the SICLIMAT X library. In particular:

Import Rules

Import rules are a library element used to collect the rules for importing objects into the system. You can configure those rules for importing the definitions of a given SICLIMAT X family’s objects and the related system Type Functions associated to them. You can:

Objects and Properties

Once a CSV file is extracted, the Objects and Properties expander allows you to specify the import rules for objects and properties.

Item

Description

PIM

SICLIMAT X object type identifier.

Box ID

SICLIMAT X data type identifier.

Type Name

SICLIMAT X object name for the hierarchies mapping that will be generated from Box ID and PIM in the XML import file by the import.

Object Model

For each SICLIMAT X type, you can select an object model.

Copy Object

Create a copy of the selected object.

Remove Object

Remove the selected object from the list of objects.

Instance Attributes Mapper

Once a CSV file is extracted, the Instance Attributes Mapper expander allows you to map the instance attributes.

Instance Attributes

The Instance Attributes table contains the configuration data for the instance attributes mapping imported from a CSV file.

For each instance attribute it is possible to specify:

Apart from modifying existing instance attributes, it is also possible to create new instances or remove existing instances.

Alarm Configuration

Once a CSV file is extracted, the Alarm Configuration expander allows you to specify the mapping between SICLIMAT X event classes and the management platform alarm classes.

 

Description

SICLIMAT Event Class

Integer number that belongs to the SICLIMAT X event in the import XML file. The mapping between SICLIMAT Event Class and the management platform Alarm Class belongs to SICLIMAT X library.

SICLIMAT Event Class IDs

  • 0: LOGx(German: Kein Meldeweg) No event
  • 1:GF(German: Gefahr) Danger
  • 2:TA(German: Technischer Alarm) Technical alarm
  • 3:TS(German: Technische Störung) Technical failure
  • 4:ST(German: Störung) Failure
  • 5:WN(German: Warnung) Warning
  • 6:WT(German: Wartung) Maintenance
  • 8:BZ(German: Betriebszustand) Operating message
  • 10:GMA(German: Gefahrmeldeanlage) Danger detection system
  • 15:LOG(German: Logbuch) No events

Alarm Class

Management platform Alarm Class that corresponds to the selected SICLIMAT Event Class.

Enable Activity Log

If this check box is selected and the SICLIMAT Event Class is set to active in the file to import, the Activity Log (AL) will be enabled in the management platform for this alarm class.

To alarm

Indicates the alarm text for the incoming event which will be imported for the Alarm Class. It can be edited for the SICLIMAT Event Class selected in the table.

To normal

Indicates the alarm text for the outgoing event which will be imported for the Alarm Class. It can be edited for the SICLIMAT Event Class selected in the table.